IB Continuum School              
>

Faculty & Staff

What sets us apart Image

Faculty & Staff

Our teachers are committed to seeing our students achieve the goals of the École Mondiale Mission through the lens of the IB programmes. Thus, the school hires teachers who excel in the teaching of these programmes. As IB teachers they are role models displaying the attributes of the IB Learner profile, hence they are caring, reflective and knowledgeable among the other attributes. Their task as teachers is both complex and important. These educators create a vibrant and exciting, student-centred inquiry-based programme of learning for all students from age 3 to 18. In fact, a key element for teachers at École Mondiale is that they also become life-long learners like the students.

The teaching staff have professional teaching credentials and many with advanced degrees and include a mix of both, Indian teachers as well as international teachers. The school invests heavily in professional development to ensure that they can deliver the best of international education while located here in Mumbai. 

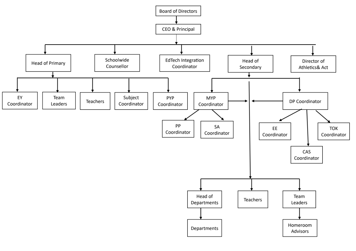
The school is structured into two main sections: Primary and Secondary:

To support high quality teaching and learning, the secondary sections also have Heads of Departments for the promotion of the curriculum, as well as Team Leaders and Homeroom Advisors who support the pastoral side of the programmes. In addition, the school has individual coordinators for Service Learning, CAS, TOK, Personal Project, as well as other teacher-leadership positions. In primary to support the PYP programme there are both Team Leaders for each subsection as well as subject coordinators for Language and Maths.

Call Us Email Us Reach Us